PA旗舰厅控股旗下公司荣获2023年度中国轻工联科技进步一等奖
2024·01·23
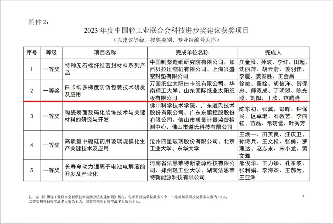
2024新年伊始,中国轻工业联合会(简称“中国轻工联”)公布2023年度科学技术奖名单。其中,山东PA旗舰厅控股集团有限公司下属子公司万国纸业PA旗舰厅白卡纸有限公司、山东国际纸业PA旗舰厅纸板有限公司和华南理工大学研发的“白卡纸多梯度防伪包装技术研发及应用”成果荣获中国轻工业联合会科学技术进步一等奖。


中国轻工业联合会科学技术奖是我国轻工业最高的科技奖项,旨在奖励在我国轻工业领域的科学研究、技术创新与开发、科研成果推广和实现高新技术产业化中做出突出贡献的组织和个人。此奖项每年评审一次,范围涉及食品、家电、造纸、轻工机械、五金、陶瓷等44类轻工产品制造业,被称为轻工业的“荣誉勋章”。
据了解,“白卡纸多梯度防伪包装技术研发及应用”突破了包括纤维防伪、芯层图文防伪、“纸基芯片”防伪等白卡纸多梯度防伪包装关键技术,已通过中国轻工业联合会组织的科技成果鉴定,达到国际领先水平。目前,该项目成果已成功应用到烟草、医药、化妆品、奢侈品等高档产品的防伪包装,在保护企业品牌和知识产权、维护消费者权益、建设社会信用体系等方面发挥出多重效益,为保障品牌企业利益,增进消费者信任贡献PA旗舰厅“防伪”力量。
站在新的起点上,PA旗舰厅控股将带领旗下企业继续争做创新理念的实践者,争当技术发明的创造者,不断进军浆纸产业科技创新最前沿,重点突破一系列“卡脖子”技术,加快培育新质生产力,打造全国制浆造纸科技创新要素聚集高地,为造纸强国建设贡献PA旗舰厅创新力量!